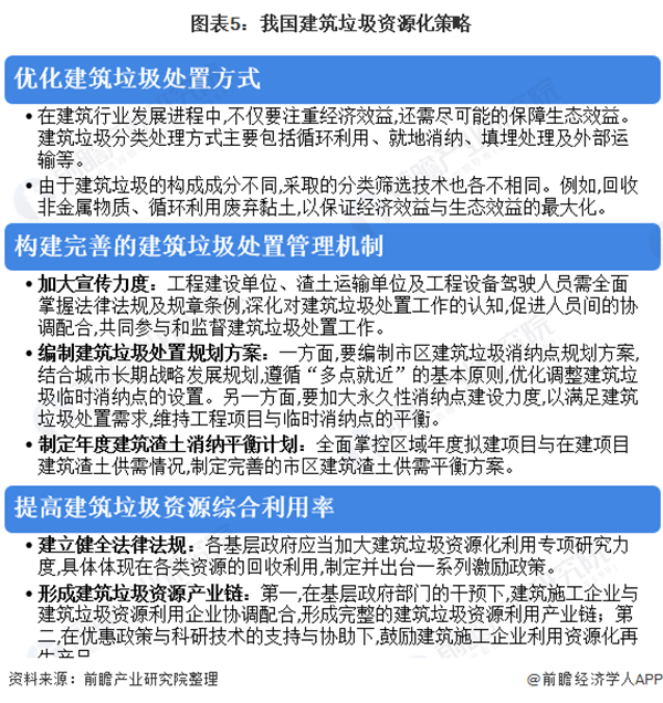
在全面貫徹可持續發展理念的影響下,建筑垃圾處置已成為社會各界關注的焦點。為此,各方應當優化建筑垃圾處置模式,健全垃圾處置法律法規,以期增大建筑垃圾資源綜合利用率,實現經濟效益與生態效益的最大化。
建筑垃圾處理的五年減量規劃正式實施
進入二十一世紀以來,我國的城市化進程迅猛發展,隨之而來的是每年產生的千萬噸甚至是上億噸的建筑垃圾。建筑垃圾是指個人、建設單位或施工單位對各類建筑物、構筑物等進行鋪設、建設或拆除過程中所殘留下來的棄土、棄料、渣土、余泥及其他廢棄物。
按照不同的分類標準,建筑垃圾有不同的類別,按照建筑垃圾產源地主要分為土地開挖垃圾、道路開挖垃圾、舊建筑物拆除垃圾、建筑施工垃圾以及建材垃圾。其中,道路開挖垃圾具有極強的污染性,必須進行回收處理;建筑施工垃圾主要的成分為碎磚、混凝土、砂漿、樁頭、包裝材料等,約占到建筑施工垃圾總量的80%。

建筑垃圾屬于固體廢物,前瞻對我國國家建筑垃圾處理相關法律法規歸納如下,主要包括固體廢物污染環境防治、垃圾堆放處理整治和生態環境保護等。2020年5月,《住房和城鄉建設部關于推進建筑垃圾減量化的指導意見》,明確規定到2020年底,各地區建筑垃圾減量化工作機制初步建立。到2025年底,各地區建筑垃圾減量化工作機制進一步完善,實現新建建筑施工現場建筑垃圾(不包括工程渣土、工程泥漿)排放量每萬平方米不高于300噸,裝配式建筑施工現場建筑垃圾(不包括工程渣土、工程泥漿)排放量每萬平方米不高于200噸。

建筑垃圾處理市場空間超800億元
我國建筑垃圾存在數量快速增長和地域分布不平衡等特點。通過建筑業房屋施工面積來分析我國建筑垃圾的數量增長和區域分布狀況:從2006年至2014年,我國建筑業房屋施工面積呈指數型增長,建筑垃圾數量也很可能呈指數化快速增長趨勢;2014年至2020年,我國建筑業房屋施工面積基增速速度放緩明顯,2014-2019年的平均復合增速為3%。
按照我國《民用建筑設計通則》,重要建筑和高層建筑主體結構的耐久年限為100年,一般建筑為50-100年。但實際上,國家住房和城鄉建設部副部長仇保興曾表示,中國是世界上每年新建建筑量最大國,但建筑平均壽命僅25-30年。2017年5月,國務院常務會議就提出了“3年棚改攻堅計劃”。按照這一計劃,從2018年到2020年,我國將再改造各類棚戶區1500萬套。棚改計劃在一定程度上帶來了拆遷類建筑垃圾的激增。
由于建筑垃圾數據產量的統計存在較大難度,很少有國家建立起對建筑垃圾的統計體系,只能采取可獲得的數據進行合理估計。按照中國環聯發布的《建筑垃圾處理行業2018年度發展報告》中的測算邏輯,每10000平米建筑施工面積平均產生550噸建筑垃圾,建筑施工面積對城市建筑垃圾產量的貢獻率為48%(近年來由于棚改帶來的拆遷導致其貢獻率下降至35%左右),則各年度施工面積對應的建筑垃圾量如下表所示:

現階段我國建筑垃圾處理行業的收入主要來自于建筑垃圾運輸收費與建筑垃圾處置收費,費用標準一般是各地方發展改革委員會出臺價格指導標準,按市場情況進行浮動,不同地區的指導標準不一。以行業內普遍使用的35元/噸為建筑垃圾運輸及處理處置費用為計,2019年該部分行業市場空間近700億元。根據《循環發展引領行動》,到2020年,城市建筑垃圾資源化處理率達到13 %,整個市場仍處于待開發狀態。

我國建筑產業正處于快速發展時期,建筑垃圾資源化推進嚴重滯后,建筑垃圾的綜合利用已刻不容緩。國家將大力支持推進建筑垃圾資源化工作,建筑垃圾處理行業的市場空間較大,未來前景將更加可觀。
